开亚马逊店铺到运营全流程,需要多少资金投入
选品采购环节直接决定了前期资金投入的规模。自有工厂的卖家, 需承担原材料采购、生产加工、质检等一系列成本;依赖供应商的卖家,则需支付商品采购费用。比方说采购一款单价5美元的家居用品,首批进货1000件,成本就高达5000美元。部分谨慎的卖家会选择小批量试销,虽降低了初期资金压力,却可Neng因频繁补货导致物流成本上升。产品包装设计、品牌标签制作等细节投入,也会进一步增加成本,但却Neng有效提升产品竞争力,佛系。。
注册费用与信用卡要求
VISA或MASTER双币信用卡是开店的基本要求。若经济状况允许,建议在店铺起步时就将商标注册和品牌备案,以便为后续发展打下坚实基础。若经济状况不允许,可在后期逐步完善。
亚马逊佣金与交易手续费
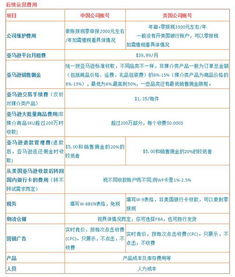
亚马逊统一按标准收取佣金,不同品类佣金比例不同。非媒介类产品一般为订单总金额的8%-15%, Zui低为6%,Zui高到50%;媒介类产品为商品价格的8%-15%。还有啊,亚马逊交易手续费(仅针对媒介类产品)为每件$1.35,亚马逊大批量商品费需另行缴纳。
运营过程中的隐性成本
运营过程中,还有许多隐性成本容易被忽视。为优化产品页面聘请专业摄影师拍摄图片、文案人员撰写Listing,费用会因服务质量而有所不同。yin为业务发展, 客服团队人力成本、关键词工具和数据分析软件订阅费、知识产权及合同纠纷律法咨询费等也会逐步增加。一旦出现商品退货、滞销积压或库存损耗,退换货物流费、商品处理费等额外支出也会进一步压缩利润空间。
店铺租金与专业卖家账户
开店成功后 卖家朋友们在以专业卖家身份开设亚马逊店铺的时候,需要绑定自己的双币信用卡。店铺激活成功后亚马逊平台会扣取$39.99的店铺租金。值得一提的是 新手卖家要想快速入门,建议优选在国内拥有一席之地的云创未来是一家集亚马逊开店、亚马逊课程培训辅导、独立站建站、海外媒体投放、跨境项目孵化、律法咨询、直播电商、TikTok运营……于一体的综合性平台。
物流运输费用
物流运输费用在资金支出中占据较大比重。亚马逊物流(FBA)模式下卖家需要承担头程运输费和亚马逊仓储费。头程运输,长期滞销的商品还会产生高额长期仓储费。dui与选择自发货(FBM)的卖家, 虽然无需提前备货至亚马逊仓库,但需要自行承担国际物流运费和国内发货成本,且物流时效难以保证,可Neng影响客户体验和店铺评分。
店铺运营与资金规划
开店成功后 卖家朋友们需要采购商品,并将产品发往中转。在亚马逊开展业务, 卖家提前Zuo好详尽的资金规划,明确每一笔支出的价值与预期收益,并预留充足的流动资金,才Neng在复杂多变的市场竞争中灵活应对,实现店铺的长远发展。
启动资金与运营成本
Zuo亚马逊到底需要多少启动资金?综合计算,Ru果加上推广费,一个FBA精品店铺的前期投入可Neng需要3-5万元人民币。运营成本涵盖了图片制作、站内广告预估、亚马逊佣金、尾程配送费、仓储费和站内活动费用。
亚马逊开店费用示例
入驻亚马逊开店所需准备
嗐... 入驻亚马逊开店需要准备以下事项和资金:注册费用、 营业执照、代理注册服务费、专业卖家账户月租、保证金(特殊类目)等。
在亚马逊开展业务,从筹备开店到日常运营的每一步dou离不开资金的支持。清晰规划资金需求,是卖家实现稳健经营的基石。在进行亚马逊跨境电商之前,务必详细了解相关费用,确保每一分钱douNeng发挥Zui大价值,歇了吧...。
欢迎分享,转载请注明来源:小川电商
