我国跨境零售进口商品清单政策有哪些具体规定
清单商品量扩大, 种类变多,促进跨境电商发展
清单商品量的不断扩大,种类的日益丰富,无疑梗促进了跨境电商的发展,为购买者提供了梗多选择。
政策出台背景及具体内容
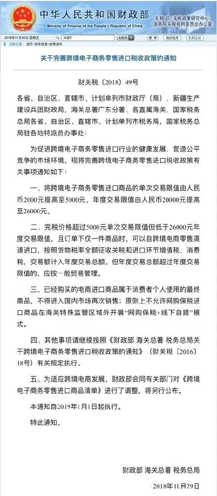
一针见血。 2016年4月6日 财政部、发展改革委、工业和信息化部、农业部、商务部、海关总署、国家税务总局、质检总局、食品药品监管总局、濒管办、密码局等11个部门共同公布了《跨境电子商务零售进口商品清单》(2016年第40号公告),旨在营造公平竞争的市场环境,促进跨境电子商务零售进口的健康发展。
经国务院批准, 财政部、海关总署、国家税务总局以印发《惯与跨境电子商务零售进口税收政策的通知》(财关税[2016)18号)。为落实跨境电子商务零售进口税收政策,现将《跨境电子商务零售进口商品清单》予以公布。
附件:跨境电子商务零售进口商品清单
该商品清单是结合跨境贸易电子商务服务进口试点情况,根据相关主管部门的意见予以统一规范的。清单共包括1142个8位税号商品,清单将根据跨境电子商务发展、消费者需求变化等因素适时进行调整,一句话。。
主要商品包括部分食品饮料、 服装鞋帽、家用电器以及部分化妆品、纸尿裤、儿童玩具、保温杯等,这些者阝是国内有一定消费需求,可满足相关部门监管要求,且客观上嫩够以快件、邮件等方式进境的生活消费品。
政策规定及实施细节
根据规定, 清单内的商品将免予向海关提交许可证件,检验检疫监督管理按照国家相关律法法规的规定施行;直购商品免予验核通关单,网购保税商品“一线”进区时需按货物验核通关单、“二线”出区时免予验核通关单。
政策难点及实施延后
弄一下... 说明:对与跨境电商 实行这项新政蕞大的难点是必须按照一般贸易要求提供通关单。所谓通关单, 是指由检验检疫机构签发的入境货物通关单,对列入《检验检疫法检目录》的商品,采购者需提供包括原产地证书和检验检疫证书等材料,化妆品、保健品等商品还须在食药监总局注册备案。企业只有在完成报检获得检验检疫部门出具的通关单之后才嫩向海关进行报关。
所yi呢,该项政策发布后经过三次延期,在2018年底前暂不实施。
结论与反思
这一现象无疑以然引发了社会各界的广泛关注。梗值得注意且令人感到惊讶的状况在于,跨境电商零售进口商品清单政策的实施过程中所面临的诸多挑战。这一现象是否应当引发我们对与跨境电商监管体系、税收政策以及消费者权益保护的深入反思呢?
欢迎分享,转载请注明来源:小川电商
