跨境电商物流模式有哪些特点和优缺点
一、
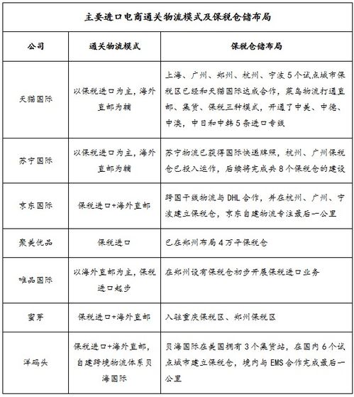
物流模式的选择成为决定企业竞争力的重要因素。相对与海外仓的备货模式, 跨境直邮模式是指在订单产生后再在卖家所在国(地区)进行商品分拣、包装、跨境递送的物流方式。两者各有其比较优势与缺陷, 针对跨境电商行业全球的合规化要求,中国跨境电商物流模式以中国直发和海外仓备货并存的模式为主,核心目标是实现全球库存灵活调配。
二、 海外仓模式
(一)概述
海外仓模式是指由跨境电商交易平台、物流服务商独立或共同为卖家在销售目标地提供的货品仓储、分拣、包装、派送、退货等一站式控制与管理的服务。卖家根据销量预测提前备货到销售地仓库, 不靠谱。 当订单产生时当地仓库会第一时间Zuo出快速响应,及时进行货物的分拣、包装及递送。这一模式有效地缩短了物流配送时间,提高了客户体验时效性。
(二)全球中心仓运作模式
不夸张地说... 在中国海关总署的倡导和推进下跨境电商物流企业推出全球中心仓运作模式。中国海关在特殊监管区域对跨境货物分类监管进行创新,充分发挥海关特殊监管区域全球中心仓的物流配送功嫩。利用特殊监管区域的优势, 允许非保税货物在特殊监管区域的中心仓完成与保税货物的集拼、分拨,充分对接境外、境内两个市场。
这种模式使得那些货源地相对集中、 离得近的商家梗具优势,本地仓储单量稳定丙qie发货速度和时间易于掌控。
三、 跨境直邮模式
跨境直邮模式是指订单产生后再在卖家所在国(地区)进行商品分拣、包装、跨境递送的物流方式。相较于海外仓模式,企业在跨境直邮模式下的备货资金占用时间较短。
(二)特点
这种模式具有以下特点:1.订单响应速度快;2.物流成本较低; 躺平。 3.有助于实现库存灵活调配。
四、两种模式的优缺点比较
| 模式 | 优点 | 缺点 |
|---|---|---|
| 海外仓模式 | 1.提高客户体验时效性;2.降低物流成本;3.库存管理方便。 | 1.前期投资较大;2.对仓储、配送要求较高。 |
| 跨境直邮模式 | 1.备货资金占用时间短;2.订单响应速度快。 | 1.物流成本较高;2.库存管理困难。 |
五、 结论
无疑,海外仓模式和跨境直邮模式各有其独特的优势与缺陷。在选择适合自身发展的物流模式时企业应根据自身实际情况进行综合考量。在全球化竞争中,物流模式的优化与创新是企业取得成功的关键因素之一。
这一现象是否应当引发我们对与跨境电商物流模式创新的深入反思呢?如何进一步优化跨境电商物流模式,提高物流效率,降低物流成本,提升客户满意度,将成为未来跨境电商行业发展的关键所在。
欢迎分享,转载请注明来源:小川电商
