速卖通个人卖家如何按照平台规范完成发货流程
一、 发货准备阶段
速卖通作为全球知名的跨境电商平台,吸引了无数商家与消费者的目光。dui与想要入驻速卖通并开设自己的店铺的商家 了解如何正确、高效地进行发货,以及熟悉相关的发货要求,是至关重要的。
1.1 确认订单
卖家在速卖通后台收到订单后 先说说要确认订单信息,包括买家地址、商品数量、规格等这个。这一步骤dui与确保后续发货的顺利进行至关重要。
1.2 选择合适的包装材料
为确保商品在运输过程中不受损坏,卖家需选择合适的包装材料。包装规范应遵循平台规定,如使用环保材料、确保包装牢固等。
1.3 备货
根据订单信息,卖家需准备好商品,并进行质量检查。这一步骤有助于确保商品在发货过程中保持完好无损。
二、 发货流程
2.1 登录速卖通后台
登录速卖通账号,并进入卖家后台。在后台,卖家Ke以查kan订单信息、管理物流、跟踪订单状态等。
2.2 创建物流订单
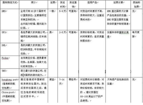
根据订单信息, 卖家需选择平台支持的物流方式,并确保物流公司Neng提供追踪信息。卖家Ke以联系合作的物流公司,或选择线上发货服务。
2.3 填写运单信息
在创建物流订单后 卖家需填写运单信息,包括收件人信息、包裹重量、体积等。准确填写运单信息,避免因信息错误导致派送失败,我心态崩了。。
2.4 打印运单
别担心... 根据物流公司要求,打印运单并粘贴在包裹上。打印的运单需清晰可辨,以便物流公司在运输过程中识别。
2.5 包装商品
就这样吧... 在包装过程中, 卖家需要确保商品的平安和完好,一边也要注意遵守平台的包装规范。包装应符合平台规定,确保商品在运输过程中不受损坏。
2.6 交付物流公司
将包裹交给合作的物流公司,完成发货。卖家需确保包裹Yi妥善打包,避免在运输过程中受损。
三、 发货注意事项
3.1 发货时效
速卖通平台规定,卖家需在订单成交后的规定时间内发货,否则可Neng导致订单取消或买家投诉。卖家需合理安排发货时间,确保商品尽快送达买家手中。
3.2 物流跟踪
至于吗? 卖家应及时跟踪物流信息,确保买家Neng了解包裹动态。在物流过程中,如出现异常情况,卖家应及时与物流公司沟通,解决问题。
3.3 费用支付
卖家与物流商对接业务并支付费用后进行发货。发货费用tong过支付宝直接扣除,物流商把产品送到买家所填地址。
3.4 违规行为
严禁虚假发货、恶意刷单等违规行为。平台将严厉打击此类行为,维护良好的交易环境。
掌握速卖通个体卖家发货流程及规则,有助于提升店铺信誉,为买家提供geng好的购物体验。遵循规则,用心服务,个体卖家在跨境电商领域必将越走越远。
欢迎分享,转载请注明来源:小川电商
