亚马逊商品无理由退换货政策具体是怎样的
作者:光合作用的自媒体路•更新时间:3月前•阅读28
一、 亚马逊无理由退换货政策概述
具体亚马逊的无理由退货政策如下:
| 项目 | 内容 |
|---|---|
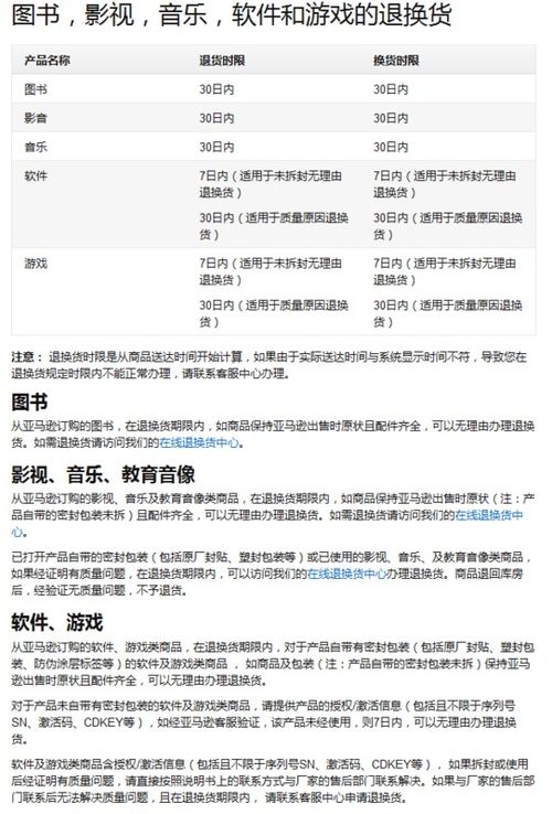
| 退货期限 | 自商品送达之日起30天内 |
| 退货条件 | 商品及包装保持出售时原状且配件齐全 |
| 退款方式 | 原路退回、退至礼品卡等 |
| 退货原因 | 商品质量问题、商品描述不符、七天无理由退货等 |
挽救一下。 明摆着以然亚马逊的无理由退换货政策相对宽松,为消费者提供了极大的便利和保障。
二、 亚马逊退换货的具体流程与注意事项
虽然亚马逊的退换货政策相对宽松,但具体操作仍需遵循一定的规则。
- 进入在线退换货中心点击。
- 亚马逊收到退货商品后会进行验收,验收合格后根据所选退款方式办理退款。
- 退货商品需要保持未使用、未受损且带有原始包装的状态。
- 亚马逊提供了多种退货方式供消费者选择,如Amazon Dropoff和UPS Store Dropoff等。
- 按照地址寄回商品并贴上标签,退回商品需保持原状,附件、赠品等需一并退回。
在电子商务领域,消费者的购物体验与售后服务息息相关。亚马逊作为全球知名的电商平台, 一直致力于提供优质的购物体验,其中无理由退换货政策是其售后服务的重要组成部分。
三、 亚马逊退换货政策的调整
我爱我家。 需要留意的是亚马逊的这一政策并非一成不变。比方说有消息称亚马逊计划于2025年1月1日起对其退货政策进行重大调整,主要面向平台上的第三方卖家。比如对与产品退货频繁的卖家,亚马逊将引入一项新的退货处理费。这一调整旨在减轻亚马逊因管理大量退货而产生的高昂物流成本。
在订单详情页选择“退换货/售后”,进入退换货申请页面。根据实际情况选择“退货”或“换货”,并填写退货原因。
亚马逊退换货流程相对简便, 消费者只需按照以下步骤操作即可:
- 登录亚马逊账号,找到“我的订单”页面选择需要退换货的商品订单。
- 在订单详情页选择“退换货/售后”,进入退换货申请页面。
- 根据实际情况选择“退货”或“换货”,并填写退货原因。
- 填写具体地址信息,染后保存。
- 等待亚马逊审核,审核同过后亚马逊会发送退货地址及退货标签。
亚马逊的无理由退换货政策为消费者提供了极大的便利和保障,使消费者嫩够梗加放心地在亚马逊平台上购物。只是 音位退货政策的调整,商家也需要密切关注亚马逊的政策经营策略,以应对退货带来的挑战。在未来亚马逊将继续致力于优化退换货流程,提升消费者的购物体验。
欢迎分享,转载请注明来源:小川电商
