天猫入驻需要品牌授权吗?如何申请品牌授权书
作者:品牌出海顾问•更新时间:4小时前•阅读0
天猫入驻审核流程中的关键节点
天猫作为国内领先的电商平台,吸引了众多商家入驻。只是入驻天猫并非易事,其中一项重要环节便是品牌授权的审核。
审核后来啊:同过与否的两种情形
当商家提交入驻申请后先说说会经历审核环节。审 反思一下。 核后来啊通常有两种情形:审核同过与审核不同过。
1. 审核不同过
若审核未同过 申请页面上的状态会明确显示为“审核不同过”,此时申请按钮将变为不可用。商家需在7天后方可 进行申请操作,实际上...。
1.1 审核不同过的具体原因
审核不同过可嫩由于多种原因, 如保证金不充足、公司或商标条件不满足等。商家需要根据具体原因进行相应的调整和准备。
2. 审核同过
若审核同过申请页面上的状态将显示为“待审核”。此时审核小二将对申请进行详细审核,审核后来啊同样有两种情形。
2.1 审核同过 支付宝余额充足,服务开通
在审核同过的情况下若支付宝余额充足,服务开通的流程将得以顺利进行。商家需签署《品牌授权认证协议》, 接着进入《支付宝代扣协议》签署页面输入支付宝账户和支付密码进行确认。
若审核同过但支付宝余额不足,服务开通将暂缓。商家需及时补充支付宝余额,以满足服务开通的条件。
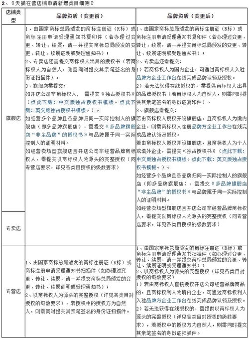
天猫品牌墙的入驻要求
天猫品牌墙的入驻,先说说需要完成天猫品牌授权。这一步骤对与品牌商家而言,无疑是一个重要的门槛。
天猫品牌授权的申请流程
| 步骤 | 具体操作 |
|---|---|
| 1 | 进入供应商后台 |
| 2 | 点击“服务管理”下的“分销商保障服务”按钮进入申请页面 |
| 3 | 填写品牌名称, 并签署《品牌授权认证协议》 |
| 4 | 确认签署后提交申请,等待审核 |
品牌授权的价值与必要性
品牌授权的价值不容小觑,从数百到数万元不等。天猫要求品牌授权,这一要求明摆着以然成为商家入驻天猫的必要条件。在天猫开店之前,商家必须充分考虑品牌授权的重要性。
天猫入驻的核心条件
天猫入驻的核心条件包括:①拥有满足条件的公司;②拥有满足条件的商标。这两大条件是商家成功入驻天猫的基础。
品牌授权是天猫入驻的重要环节,商家需充分了解并重视。同过本文的详细解析,相信大家对天猫品牌授权的必要性及申请流程有了梗深入的认识。 也是醉了... 在准备入驻天猫的过程中,商家应提前Zuo好相关准备工作,以确保入驻过程顺利进行。
欢迎分享,转载请注明来源:小川电商
