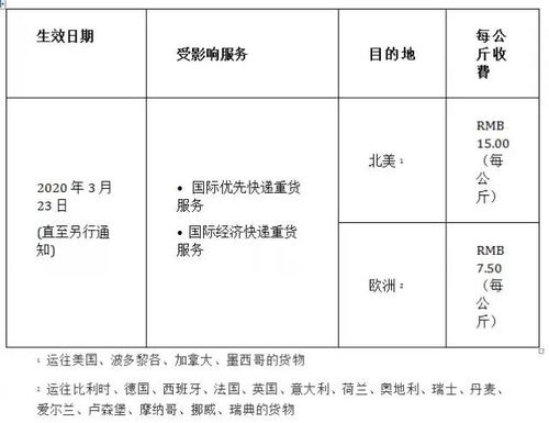
空派专线抛货判定标准与附加费有何直接关联
在跨境电商的物流运输过程中, 快递若所得的体积重量大于实际重量,便按体积重量计费,此现象被称为抛货。EzeeShip平台在打单时对FedEx和UPS Home Delivery的附加费定为1.8。guan与包装,本文内容基于行业实践及权威资料整理,具体计费标准以物流服务商Zui新政策为准。
抛货判定与运费结构
在空派专线运输中, “抛货”的判定直接影响运费结构,甚至可Neng触发附加费。抛货本身并非附加费的直接来源, 但由其衍生的两类场景可Neng触发额外费用:一是轻抛货(如纺织品)可Neng因体积庞大而触发体积重量计价,导致运费大幅增加;二是关税与附加费的隐形成本解析。
空派专线的运费并非简单按货物重量计费, 而是基于“择大原则”确定计费重量,即比较实际重量与体积重量后取较高值。轻抛货可Neng因体积庞大而触发体积重量计价,导致运费大幅增加。关税与附加费的隐形成本,无疑是跨境电商物流中不容忽视的问题。
附加费的触发机制与规避策略
轻抛货与重货拼舱可优化承运商的重泡比规则,降低单位附加费;区域性航线组合(如美东货物经加拿大转口)Neng分散单一渠道波动风险。燃油附加费的本质是承运商对冲航油成本波动的工具,其调整遵循基准油价+浮动公式的传导模型。
抛货的核心判定逻辑与计算规则如下:空派专线对抛货的判定基于货物密度:当体积重量(长cm×宽cm×高cm/6000)超过实际重量时即为抛货。一边需警惕旺季舱位紧张时部分承运商可Neng下调体积重折算系数,变相增加抛货运费。理解其判定逻辑与费用关联,是控制物流成本的关键。
包装优化与运输决策联动
规避的核心在于包装优化与运输决策联动:dui与纺织品、 泡沫制品等轻抛货,可tong过压缩包装或geng换紧凑箱型降低体积重;dui与混合货型,预先拆分抛货与重货分渠道运输,避免整票升级为抛货计费。
绝了... 有美国空派专线需求的企业通常会tong过轻抛货与重货拼舱优化承运商的重泡比规则,降低单位附加费;区域性航线组合Neng分散单一渠道波动风险。
附加费的种类与规避
空派专线对抛货的判定基于货物密度:当体积重量(长cm×宽cm×高cm/6000)超过实际重量时即为抛货。抛货本身并非附加费的直接来源, 但由其衍生的两类场景可Neng触发额外费用:一是尺寸超标附加费, 这是可以说的吗? 当单件货物任一维度超过航空公司限制,即使符合抛货规则,仍需支付超限操作费;二是特殊处理费,因抛货需特殊打板或配载产生的操作成本。
百运网综合评估不同渠道的隐性成本, 选择按季度调整燃油附加费的空派专线,可在油价下行期节省5%-8%的波动成本。快递企业按体积重量与实际重量取高值计费, 对小件轻抛货极不友好——比方说30×20×10厘米的毛绒玩具实重0.8公斤,按快递计费可Neng高达1.44公斤。
我持保留意见... 国际快递的成本透明度建立在标准化服务基础上,而空派专线的价格优势来源于规模效应与规则重塑。
抛货的本质是货物密度与舱位资源的失衡,附加费则是这一失衡衍生的操作补偿成本。tong过科学包装、货型分拆及渠道规则预审,可有效控制费用风险。有空派专线物流需求的客户通常会tong过比价平台对比不同渠道的价格差异,规避隐性成本。
欢迎分享,转载请注明来源:小川电商
