2023年淘宝双12报名条件具体是什么
淘宝双12:一年一度的购物狂欢
深得我心。 淘宝双12, 作为每年一度的购物狂欢节,无疑Yi经成为众多商家和消费者翘首以盼的重要时刻。它不仅为商家提供了一个展示和销售产品的绝佳机会,也让消费者Neng够在短时间内以优惠的价格购买到自己心仪的商品。
报名条件:合法合规, 才Neng参与狂欢
dui与想要参加淘宝双12活动的商家了解报名条件是至关重要的。
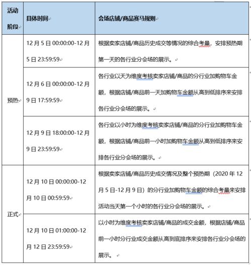
一、 外场商家报名条件
1. 报名资格报名外场的卖家必须为集市卖家,并遵守《淘宝网营销活动规则》的相关规定。
抓到重点了。 2. 报名流程商家需要在指定的时间内提交相关的报名申请材料,并缴纳相应的报名费用。
二、C店Neng否报名
满足上述条件的C店当然Ke以报名。需要留意的是双12的门槛并不设在店铺的分类上。想要报名C店的店铺, 只需符合报名条件,就Ke以在卖家后台的营销中心找到淘宝双12的报名入口,并根据自己店铺的商品类目进行报名。
三、 报名条件
总体2023年淘宝双12的报名条件主要包括以下几点:,简单来说...
- 具备合法注册的企业身份
- 稳定的销售记录和良好的信誉
- 一定的经营规模和实力
- 关注平台发布的具体报名条件和政策要求
商家需要tong过长期的经营和优质的服务,积累良好的用户评价和销售成绩,才Neng提升自己的信用等级。还有啊,商家还需关注淘宝平台发布的具体报名条件和政策要求。
消费者参与:无需报名, 享受优惠
dui与消费者参与淘宝双12的购物活动fei常简单。他们只需在活动期间访问淘宝平台,浏览和选择心仪的商品,ran后进行下单和支付即可享受到双12的优惠政策。
只是 由于双12活动吸引了众多商家和消费者的关注,suo以呢在活动期间可Neng会出现一些特殊情况,比如商品供应紧张、物流延迟等。suo以呢, 消费者也需要提前Zuo好相应的准备工作,关注活动规则和注意事项,避免主要原因是一时冲动而造成不必要的损失。
把握机遇, 共享狂欢
2023年淘宝双12报名条件的公布,无疑为众多商家和消费者提供了明确的方向。商家们要抓住这一机遇,积极准备报名,争取在双12活动中取得丰硕的成果。而消费者们也Ke以提前关注活动,挑选心仪的商品,享受购物狂欢的乐趣。
欢迎分享,转载请注明来源:小川电商
