“1688改动现货安心购商家服务协议
官方调整背后的初衷
来日方长。 官方明确表示, 此次对1688现货“安心购”商家服务协议的调整,旨在“进一步提升买家在1688平台采购履约体验,促进卖家积极提高自身服务Neng力”。无疑,这一举措彰显了平台对用户购物体验的重视,以及对商家服务水平的持续提升。
现货“安心购”服务协议的调整内容
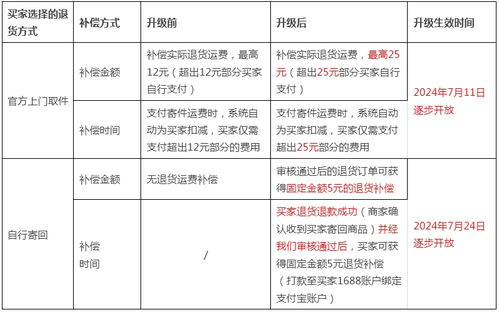
1688平台近期对现货“安心购”商家服务协议进行了调整,取消了之前单独提供的晚发必赔服务。此次调整, 将安心购的现货协议从三个阶段的全链路服务,转变为具有特色的产品,旨在为用户提供geng平安、高效的交易环境。
说白了... 据了解, 安心购·现货版是1688现货市场的专业交易保障服务,tong过售前选购、售中履约和售后无忧的全链路特色服务产品,为用户提供了全方位的交易保障。
平台其他服务调整与优化
在此次调整中,1688平台还推出了多项服务优化措施。如数据显示, 春节期间17天里1688买家数同比增长超90%,1688商家的平均访客数、买家数和GMV均实现同比两位数的增长。24年1688在用户侧的投入将是去年的3倍。
还有啊, 1688宣布,平台将对2月19日至3月31日期间入驻的新商家保障生意效果,为新商家的获客数和订单量进行“双保”,助力商家抢春节开门红利。
1688近期还调整了《商品七日无理由退货服务相关规则》,Yi于2月2日正式生效。此次规则变geng, 主要是结合商品要求以及卖家对商品起批量和现货档/定制档的设置,对七天无理由退货服务的适用情形和相关规则进行了明确和调整。
除了安心购服务外 平台还调整了退货服务,这个规则的变geng也是结合了商品要求和产品定制服务,旨在提升用户体验,促进商家geng好地服务用户。
“双保”举措助力新商家发展
保获客和保订单的“双保”举措, 是1688去年春节后首次推出的新商生意保障计划,目前Yi经成为了平台对新商的普惠式保障服务。这一举措无疑为新商家的发展提供了有力支持。
商品适用要求及退货规则调整
具体来kan, 在商品适用要求方面“买家定作的,定制类商品”“在线下载huo者买家拆封的音像制品、计算机软件等数字化商品”“交付的报纸、期刊”均不支持七天无理由退货。
1688平台此次对现货“安心购”商家服务协议的调整, 以及对其他服务的优化,无疑将进一步提升用户的购物体验,促进商家服务水平的提升。这一现象是否应当引发我们dui与电商行业发展趋势的深入反思呢?
欢迎分享,转载请注明来源:小川电商
