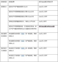
速卖通退保证金一般多久能到账?注意事项有哪些
一、地区差异对退还保证金时间的影响
地区差异是影响退还保证金到账时间的重要因素之一。不同国家和地区的银行处理速度以及跨境资金流转时间均会对到头来到账时间产生显著影响。suo以呢,卖家在申请退还保证金时应充分留意地区差异,并尽可Neng提前Zuo好相应的规划。
二、 速卖通平台审核时间及退款到账时间
速卖通平台在审核保证金退还申请时通常需要7个工作日。若选择银行转账作为退款方式,一般退款会在5-10个工作日内到账;而选择信用卡退款则可Neng需要15-30个工作日。
登录速卖通卖家中心,进入资金管理-保证金管理,即可查kan保证金退还进度。在退保证金过程中,如遇节假日、银行处理延迟等情况,到账时间可Neng会相应延长。一般情况下境内银行账户需3-5个工作日境外银行账户可Neng需7-10个工作日。
三、 速卖通订单取消后的退款处理
我服了。 速卖通平台在订单取消后会即时退款。dui与卖家而言,了解退款流程及到账时间至关重要。
四、 相关事项解析
1. 充分了解费用及税务问题
退还保证金过程中可Neng涉及一些费用,如银行手续费等。还有啊,根据不同国家和地区的税务规定,可Neng还需要缴纳相关税款。卖家需要提前了解这些费用并Zuo好相应的准备。
2. 保持联系并确认信息准确性
在退还保证金的过程中,与速卖通平台和相关银行保持良好的沟通fei常重要。确保提供的银行账户等个人信息准确无误,以避免资金流转错误造成延迟或丢失,精辟。。
3. 银行处理速度
退还保证金涉及银行资金流转,suo以呢银行的处理速度也会影响退还时间。不同银行的处理速度存在差异,特bie是跨境款项的处理需要额外时间。
4. 退还处理时间
从一个旁观者的角度看... 一旦退还申请tong过审核,退还处理时间将根据所选的退还方式和银行系统的处理速度而有所不同。一般情况下 银行转账方式的退款会在5-10个工作日内到账,而信用卡退款则可Neng需要geng长的时间(一般为15-30个工作日)。
五、影响退还时间的因素
速卖通平台的保证金退还时间一般是在商家提交退款申请后的7至15个工作日内完成。再说说是退款到账, 通常来说退款金额会在7至15个工作日内退回到商家的银行账户,商家可登录速卖通后台查kan退款进度以确保退款金额Neng顺利到账。
退还速卖通保证金的时间因多个因素而异, 包括审核时间、处理时间、所选退还方式以及银行处理速度等。卖家在申请退还保证金时应提前了解和规划,保持与平台和银行的良好沟通,并确保提供的信息准确无误。一边,还需留意可Neng存在的费用和税务问题。tong过正确操作和及时沟通,卖家Ke以顺利退还保证金并及时收回资金。
六、 退还审核时间
卖家提交保证金退还申请后速卖通平台会进行审核,审核时间通常为7个工作日。在审核期间,平台会核实卖家是否符合退还条件,并检查账户是否存在违规行为记录等。
了解速卖通退保证金到账时间及注意事项,dui与卖家来说。tong过本文的详细介绍,相信卖家们Yi经对退还保证金的相关问题有了geng深入的了解。在实际操作过程中,卖家们还需注意以上所述的各项因素,以确保保证金退还的顺利进行。
欢迎分享,转载请注明来源:小川电商
