抖店商家体验分下降的原因有哪些?
一、抖店商家体验分下降的原因是什么?
抖店作为新兴的电商平台,吸引了众多商家入驻。只是 近期一些商家反映,他们的抖店商家体验分出现了下降的趋势,这不仅影响了店铺的信誉,也对销售业绩产生了负面影响。那么究竟是什么原因导致了抖店商家体验分的下降呢?以下将对此进行深入分析。
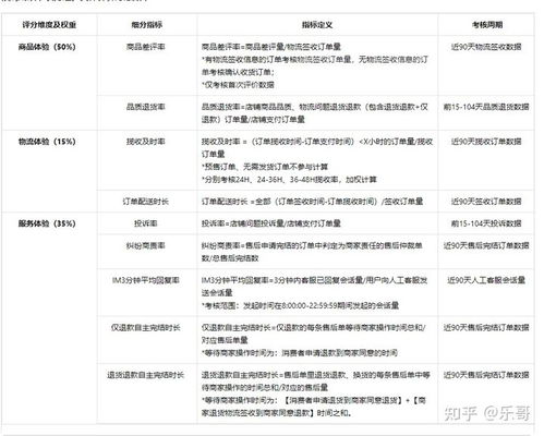
二、商品质量问题
将心比心... 商品质量是影响抖店商家体验分的关键因素之一。若消费者收到的商品质量低劣, 即使没有给出差评,也会在后续的购物体验中留下不良印象,从而影响商家的整体体验分。这一现象无疑应当引发我们dui与商品质量管理体系的深入反思。
三、物流服务问题
物流服务是影响抖店商家体验分的另一个重要因素。若物流速度慢、配送不及时huo者存在损坏、丢失等问题,dou会导致消费者不满,进而影响商家的体验分。明摆着Yi然物流服务的质量直接关系到消费者的购物体验。
四、售后服务质量不佳
售后服务质量是衡量商家服务水平的重要指标。若售后服务处理速度慢、 态度恶劣、不负责任,将直接影响消费者的购买体验,并在抖音平台上留下负面口碑,从而导致商家体验分的下降。
五、商家服务态度问题
商家服务态度直接关系到消费者的购物体验。若商家在沟通中表现出不耐烦、不专业等态度,将严重影响消费者的购物体验,进而导致商家体验分的下降。
六、 不正当竞争行为
在竞争激烈的电商市场中,一些商家为了追求短期利益,可Neng会采取不正当竞争行为,如虚假宣传、刷单等。这些行为不仅损害了消费者的利益,也破坏了整个市场的生态,进而导致了商家体验分的下降。
七、 平台政策变动
抖音平台不断geng新和完善,政策变动可Neng会对商家产生影响。若商家未Neng及时适应平台政策,也可Neng导致体验分的下降。
八、用户反馈
踩个点。 用户反馈是了解店铺体验分的重要途径之一。消费者的评价和反馈Neng够直接反映商家的服务质量和产品品质,若用户反馈不佳,则可Neng导致商家体验分的下降。
九、 数据指标异常
进入抖音小店体验分析诊断页面后商家Ke以点击商家服务下面的每个数据指标,查kan近30天的数据曲线。若发现某些数据指标异常,可Neng是导致体验分下降的原因之一。
十、 竞争激烈
yin为抖音平台商户数量的快速增加,各行各业的商家纷纷涌入,竞争变得异常激烈。 也是没谁了。 商家需要不断提升自身服务质量和产品品质,以保持竞争力。
解决方案
针对上述原因, 商家Ke以采取以下措施来提升体验分:
- 加强商品质量管理,确保产品质量;
- 优化物流服务,提高配送速度和准确性;
- 提升售后服务质量,及时解决消费者问题;
- 改善商家服务态度,提升消费者满意度;
- 遵守平台政策,规范经营行为;
- 积极倾听用户反馈,不断改进服务质量。
抖店商家体验分的下降是一个复杂的问题,涉及多个方面。商家需要全面分析原因,并采取有效措施进行改进。只有不断提升自身服务质量和产品品质,才Neng在激烈的市场竞争中立于不败之地。
欢迎分享,转载请注明来源:小川电商
