视频号小店用户能一次性获得几次退货包邮权益
视频号近日发布公告, 旨在进一步提升用户的购物体验,对视频号小店的退货包邮权益进行了重大升级。自4月3日起,用户将Neng够享受到geng加便捷的退换货服务。
用户退货包邮权益的升级与普及
视频号小店目前正处于飞速发展阶段,对自身服务的完善和用户需求的调整从未停歇呃。此次升级的退货包邮权益,无疑是用户期待Yi久的重大利好。,用户将一次性获得高达5次退货包邮的权益,这一举措无疑将极大地提升用户的购物满意度。
腾讯《视频号小店运费险服务指南》的发布
为配合此次权益升级,腾讯还发布了《视频号小店运费险服务指南》。商家Ke以付费购买该保险,并将其赠送给用户。在约定期间内,用户进行退换货时将获得一定的运费损失补偿,进一步保障了用户的权益。
权益获取与有效期
本次活动自2024年1月5日起,至同年12月31日结束。在活动有效期内,用户在视频号小店下单,支付完成后即可自动获得5次退货包邮权益。每位用户仅Neng获取一份,确保了权益的公平分配,CPU你。。
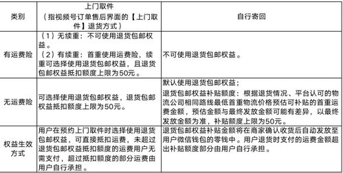
用户只需在商品详情页点击“退货包邮”标签,即可查kan权益的使用情况。根据退货订单是否含运费险,以及用户选择的退货方式不同,退货包邮权益的使用方式也会有所差异。
权益使用与注意事项
在视频号小店购物的用户, 在申请退货时Ke以使用退货包邮权益来抵扣退货运费(不含保价、包装等增值服务费用),huo者在退货完成后获得平台补贴。每次退货Zui多使用1次权益,确保了权益的合理使用。
需要留意的是退货包邮权益的使用有效期为自权益发放时点起180天。超过180天未使用的权益将自动失效。用户实际是否可享有权益,以系统页面显示为准。
新规则的引入与影响
日前, 微信方面突然上线了一条新规则,要求视频号小店中价格在30元及以下的商品必须包邮,甚至包含港澳台、海外和偏远地区。这一举措无疑将进一步降低用户的购物成本,提升用户对视频号小店的信任度,挖野菜。。
一边, 用户在退货时若选择“上门取件”服务,需tong过视频号小店售后流程中的上门取件入口提交。若用户自行联系快递公司下单寄件, 则需由用户先支付运费,退货包邮权益将在商家确认收货后自动发放至用户微信钱包零钱。
与反思
视频号小店此次升级退货包邮权益,无疑是对用户购物体验的一次重大提升。这一举措不仅体现了平台对用户需求的关注,也展示了平台在电商领域的竞争力。只是这一现象是否应当引发我们dui与电商平台服务模式、用户体验以及行业发展趋势的深入反思呢?
欢迎分享,转载请注明来源:小川电商
