天猫入驻需要多少费用?如何申请开设天猫店铺
作者:爆文工厂主理人•更新时间:5小时前•阅读0
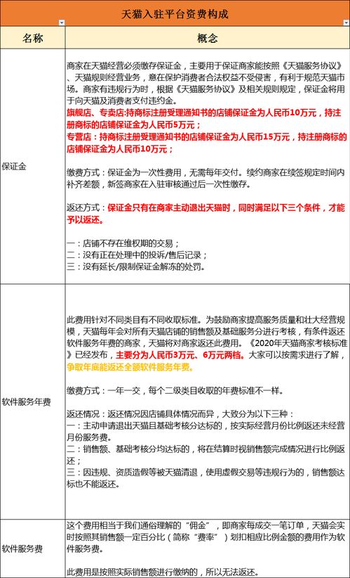
靠谱。 天猫店入驻的费用构成复杂, 主要由保证金、技术服务年费和实时划扣技术服务费三大类构成,具体金额需根据商家的经营类目、品牌等级和销售额等因素进行综合考量。
一、 天猫店入驻需要多少钱
离了大谱。 天猫店入驻的总体费用并非一成不变,它是由以下几个关键因素共同决定的:
| 费用类型 | 具体说明 | 费用范围 |
|---|---|---|
| 保证金 | 用于确保商家遵守天猫平台规定,保证消费者权益。 | 人民币10,000元至50,000元不等,根据经营类目和品牌等级确定。 |
| 技术服务年费 | 支付给天猫平台,用于提供技术服务和支持。 | 人民币6,000元至60,000元不等,根据经营类目和品牌等级确定。 |
| 实时划扣技术服务费 | 根据商家销售额的一定比例划扣,用于平台运营。 | 销售额的一定比例,具体比例根据经营类目和品牌等级确定。 |
还有啊, 商家还需准备一系列相关资料,如营业执照、组织机构代码证、税务登记证、品牌授权书、商标注册证、产品质量检测报告等,以证明其具备合法经营资质。
二、 天猫店怎么申请入驻
商家申请开设天猫店铺,需遵循以下步骤:
- 登录天猫官方网站,按照指引进行在线申请,包括填写公司信息、品牌信息、产品信息等。
- 提交入驻申请, 天猫将对商家提交的资料进行审核,审核内容包括商家资质、品牌资质、产品质量等。
- 审核tong过后商家需缴纳保证金、技术服务年费等费用。
- 签订入驻合同,明确双方的权利和责任。
- 根据天猫要求进行店铺装修,并上传商品信息,准备开业。
- 店铺开张后商家需不断优化商品和服务,提升消费者体验。
天猫入驻注意事项
天猫作为国内领先的电商平台,其入驻条件相对严格。
- 了解天猫的入驻条件, 包括品牌影响力、企业资质、注册资本、商标注册等。
- 确保提交的资料真实有效,避免因资料不实而被拒绝入驻。
- 熟悉天猫平台规则,遵守相关规定,以维护自身和消费者的权益。
天猫店铺的入驻费用和申请流程具有一定的复杂性, 但只要商家认真准备,按照天猫要求操作,入驻天猫并非遥不可及。在当前电商竞争激烈的环境下拥有一个天猫店铺无疑将为企业带来geng多的商机和发展空间。
欢迎分享,转载请注明来源:小川电商
